Introduction
The area I
chose to study is Eau Claire County, Wisconsin. I chose this area of study
because I have spent many hours in the County Parks and wanted to create a
project that involved an area that I was quite familiar with. The purpose of my
project was to create a map that displayed areas in the county that are the
most prone to having fires. The two main areas that I wanted to study where the
railroads and the County Parks. My intended audience is for people who plan to
visit the local county forests and state parks. The reason that this research
is relevant is that county parks receive large numbers of visitors every year
and many of these visitors who come to these destinations create campfires. The
park visitors should be aware of the potential risks of fire in the areas in
which they plan to camp. Another audience that this research would be pertinent
to would be fire response groups located in Eau Claire County as the final map
displays regions within the county that are the most prone to experiencing fires.
After importing the fire locations layer, it was evident that the railroad was
an area of great importance as in the areas that surround the railroads have
seen many fires over the years.
Data
Data for
this project was acquired through the University of Wisconsin-Eau Claire
department server. I used data from the Wisconsin Department of Natural
Resources to display the locations of previous fires as well as the locations
of County Parks. I also used data from the Wisconsin Department of Natural Resources
to show the locations of railroads, lakes, rivers and streams in Eau Claire
County. Concerns about the data include questions on the spatial accuracy of
the fire locations as well as the size and intensity of the fires themselves.
The fire locations did have the necessary dates so I felt confident in the
legitimacy of the temporal accuracy of the data.
Methods
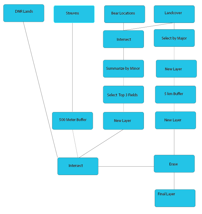
To begin my project, I imported
a layer that contained the counties of the United States and selected Eau
Claire County and then created a new a layer for the country. I then imported
the Rivers, Lakes, Fire Locations, Railroad, and County Parks layers. Once all
the layers were into ArcMap and clipped them all individually by Eau Claire
County Shapefile creating new layers that only contained data within Eau Claire
County. Once I had all of the necessary layers overlaid over the Eau Claire
County, I merged the Rivers and Lakes layer to create a single layer that
contained all the water present in the county. I then applied a 500 meter buffer
to this layer because these areas are less susceptible to fire. Once the buffer
was created, I used the dissolve tool to smooth the buffer feature and get rid
of all the excess polygons contained in the buffer. I then erased the river and
lake buffer from the Parks layer leaving me with areas in the parks that were
at least 500 meters from water bodies. I then intersected the Fire Locations
layer with the Parks layer. With this layer now containing the locations of
fires, I then classified the parks by the number of fires in each park. I then
placed a 200 meter buffer around the Railroad layer. After placing the buffer
around the Railroad layer, I then and spatial joined the Fire Locations layer
by all the fires that were within the 200 meter buffer that I placed around the
Railroad Layer. After placing the Fire Locations in the correct places, I
deleted the excess Fire Locations from the Map. What was left was all the Fire
Locations contained in the 200 meter Railroad buffer and inside the County
Parks Layer.
Results
The map below shows the County Parks
that have had a 200 River and Lake buffer erased from their shapefile. The
County Parks are also classified by the number of fires that have occurred in
the park along with the locations of the fires. The map also displays the
locations of fires within 200 meters of the major railroad tracks. Based on the
locations of the fires across the county, it was very evident that the County
Parks and railroads were a large contributor prevalence of fires in Eau Claire
County. Lake Eau Claire State Park has the highest number of fires contained
within the borders of the park
Evaluation
The Mini Term project was a
great experience that truly helped grow my GIS skills. Through the use of
different geoprocessing function such as Buffering, Merging, Intersecting and
spatial joins, GIS has the ability to solve and visualize problems in the
“real-world” through the means of modeling. This project solidified the belief
that GIS are a very valuable tool solving many complex problems in the world
today across a vast number of different disciplines and fields.
Working through my own project and
having to problem solve, helped solidify the skills that I learned throughout
the semester in Geography 335. It helped me develope a spacial question to a
hypothetical problem and work through the challenges of using multiple
different geoprocessing tools and functions solving these problems proved to be
invaluable to the implementation of concepts covered throughout the course. As
well as providing valuable experience working with different databases. If I
were to do this project over again, I would choose a larger area of study so
that a greater number of spatial variables could be applied and create a more
complex and well-rounded project.
Sources
Data for this project was acquired through the University of
Wisconsin-Eau Claire department of Geography and Anthropology server as well as
mgisdata that came with the Price book located in the GIS class’s lab folder (geogsql.uwec.edu)
Image from:
http://borealforestfacts.com/wp-content/uploads/2015/09/ForestFires.jpg




